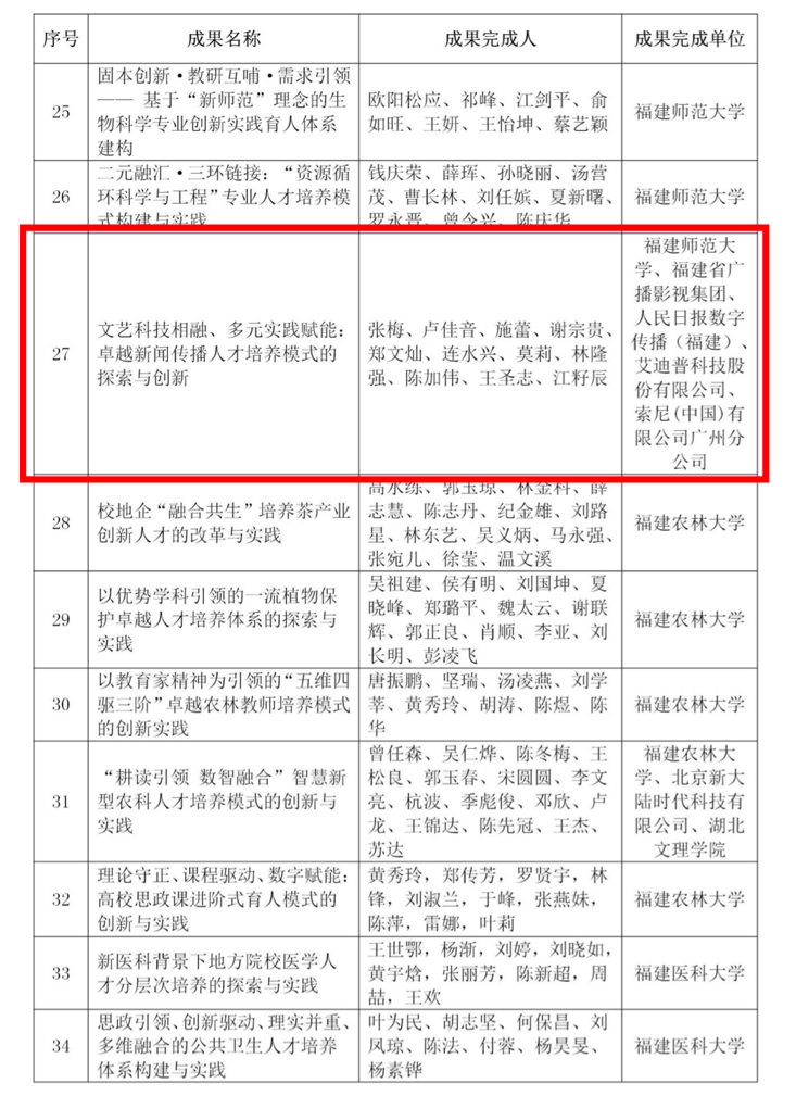
近日,福建省教育厅公布2024年省级教学成果奖获奖名单。其中,我院张梅教授领衔申报的“文艺科技相融、多元实践赋能:卓越新闻传播人才培养模式的探索与创新”,凭借突出创新性与实践成效,荣获高等教育(本科)省级教学成果奖一等奖,实现学院省级教学成果奖的新突破。

省级教学成果奖,聚焦基础教育、职业教育、高等教育等重点领域,通过严谨、科学的评选流程,对创新成果予以表彰,旨在充分激发广大教师参与教学改革的积极性与主动性,为全省教育事业迈向高质量发展注入强劲动力。
此次获奖,是我院在教育教学改革征程中积极担当作为的有力见证,充分彰显了我院教师团队扎实深厚的专业素养和敢为人先的创新精神。未来,我院将继续创新人才培养范式,提升教学水平,培育符合时代需求的卓越新闻传播人才。